Rarität: eine gelbe Elster
Immer wieder geistert ein Bausatz durch die Seiten von Ebay, Aliexpress und ähnlichen Anbietern: Eine Billig-Endstufe für VHF, die sage und schreibe 500W liefern soll. Kosten für den Kit: 20 bis 30 US$ auf Aliexpress. Ein Schnäppchen für einen Meinungsverstärker mit einem halben Kilowatt. Da staunt der Laie und der Fachmann wundert sich.
Als ich dieses Teil entdeckte, habe ich sofort eins bestellt. Für diesen Preis kann man ja nichts falsch machen, war meine Überlegung. Während in dicht von Funkamateuren besiedelten Regionen und auf exponierten Standorten mit einer solchen 2m Endstufe keine Freunde zu gewinnen sind, gilt für das Alpental: auf die Dauer hilft nur Power.
Das war vor ca. zwei Jahren. Heute ist die Endstufe endlich fertig geworden. Im zweiten Anlauf.
Hier nun die Geschichte dieses "sehr chinesischen Bausatzes":
Wie bei Kits und Funkgeräten aus dem Land des Lächelns so üblich: eine Anleitung oder auch nur ein Schema gibt es nicht. Nur eine Plastiktüte mit ein paar Komponenten und einer Leiterplatte. Auch die Transistoren waren in diesem Fall nicht inbegriffen. Sie mussten separat beschafft werden. Es sind je ein Stück MFR300AN und MRF300BN. Ein aktueller MOSFET von NXP. Anstelle eines Keramikgehäuses ist der Transistor in ein Kunststoffgehäuse TO-247 verpackt. Die zwei Typen haben zwar genau die gleichen Daten, aber spiegelbildliche Anschlüsse, um sie in Push-Pull Schaltungen bequem vis-à-vis platzieren zu können. Wie wir später sehen werden, sind diese Transistoren ausserordentlich robust. Laut Datenblatt halten sie ein SWR von 1:65 aus. Bei voller Leistung und 3dB Overdrive. Sollte man einmal vergessen, die Antenne anzuschliessen, ist die Chance gross, dass die beiden MOSFET heil bleiben. Ein Transistor allein wäre in der Lage 320 Watt CW zu liefern. 500W für eine Push-Pull Endstufe ist also ein realistisches Ziel.
Die Transistoren kosten bei Mouser zusammen ca. 100 Franken.
Bei dieser Gelegenheit ist zu erwähnen, dass man auch noch ein Netzteil mit 50V und mindestens 15A benötigt und natürlich auch HF-Relais für die Antennenumschaltung. Einen Kühlkörper und einen Lüfter und dazu noch eine S/E-Steuerung, ein Gehäuse und ein paar Kleinteile.
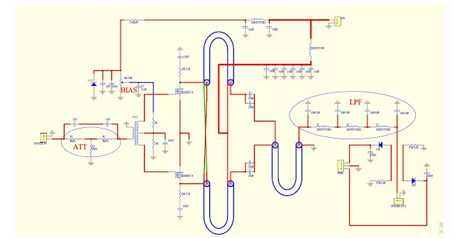
Das beste an diesem Bausatz ist wohl die Leiterplatte. Sie ist von guter Qualität und entspricht der wirklichen Schaltung der Endstufe. "Wirklich" aus dem Grund, weil der Schaltplan, der im Web zu finden ist, falsch ist. Hier die Leiterplatte mit Bestückungsplan:
Und das ist der Schaltplan, den man im Internet findet:
Er ist falsch. Die RC-Glieder hängen nicht am Source-Anschluss, sondern an der Basis der Transistoren. Nebst diesem Schaltplan ist nach einigem Suchen eine korrigierte Fassung eines findigen Kopfes zu finden. Oben das Original, unten die Korrektur:
Wie zu sehen ist, wurde anstelle des Dämpfungsglieds am Eingang im korrigierten Plan ein 100 Ohm Widerstand zugeschaltet. Etwas scheint also mit der Anpassung am Eingang nicht ganz zu stimmen. Dass diese Vermutung voll ins Schwarze trifft, werden wir später herausfinden. Doch zuerst machen wir mal Materialkontrolle. So werden die Bauteile geliefert:
An dieser Stelle muss ich erwähnen, dass dieses Bild vom dritten Kit stammt, den ich bestellt habe. Notabene dem Besten. Bitte nicht lachen: aber ich habe drei Kits "verbraucht" bis daraus eine Endstufe entstanden ist. Lehrgeld bezahlen, nennt man das. Interessant ist, dass in allen drei Bausätzen nur der Print gleich war. Die Bauteile, die ich erhielt, variierten. Manchmal fehlte etwas, manchmal waren es die falschen und manchmal waren sie schlicht unbrauchbar. Aus keinem der Bausätze wäre telquel eine funktionierende 500W PA entstanden.
Die Schaltung beinhaltet ebenfalls ein Tiefpassfilter zur Oberwellenunterdrückung. Und das hat schliesslich zum Exitus von Kit #1 geführt. Obwohl ich vorher das Tiefpassfilter mit dem VNA abgeglichen habe, konnte es die HF der Endstufe nicht verdauen. Es entlötete sich nicht nur, es explodierte und der Print fing Feuer. Das war der Moment, wo ich das Experiment vorerst beendete und die Schaltung im Elektronikcontainer der Entsorgungsstelle landete. Mit Ausnahme der Transistoren. Die waren von dem Feuerwerk nicht beeindruckt und immer noch einwandfrei. Natürlich war das Tiefpassfilter mit den viel zu kleinen Spulen und den schwachen und minderwertigen Keramikkondensatoren nicht das einzige Problem in diesem Desaster. Ein Test ohne Tiefpassfilter zeigte nämlich, dass die Schaltung nicht in der Lage war, mehr als 200 bis 300 Watt zu liefern und der Wirkungsgrad unter 50% lag. Aber mir war die Schaltung verleidet und so verzichtete ich auf eine Ergründung dieser Probleme.
Doch kürzlich stolperte ich wieder über diesen Kit und nahm nochmals einen Anlauf. Diesmal kaufte ich zwei Bausätze von unterschiedlichen Lieferanten. Beide lieferten natürlich unterschiedliches Material. Bei dem einen waren es 50 Ohm Koaxialkabel anstelle von 25 Ohm Kabel für den Ausgangstransformator. Bei dem anderen waren die Koaxkabel nur halb so lang, wie sie sein sollten. Bei beiden waren die Abblock- und Koppelkondensatoren (100pF) von ungenügender Qualität. usw. etc. Doch diesmal warf ich die Flinte nicht mehr vorzeitig ins Korn.
Ich ersetzte die 100pF Kondensatoren durch hochwertige ATC-Typen, änderte die Eingangsschaltung für eine tadellose Anpassung mit hoher Rücklaufdämpfung und verwendete nun 12.5 Ohm Koaxialkabel, anstelle des 25 Ohm Kabels (2 Stück parallele 25 Ohm Kabel wäre auch eine Alternative gewesen). Denn mit 25 Ohm Koax lief die Schaltung nicht zufriedenstellend, wie ich herausfand. Eine Frage, zu der ich keine gescheite Antwort im Web fand, war die Länge der Koaxialstücke. Sie scheint unkritisch zu sein und hat nichts mit einer Viertelwellenlänge zu tun. Sowohl 15cm wie auch 17cm liefen gleich gut.
Ein weiterer wichtiger Punkt war der Verzicht auf das Tiefpassfilter, das auf dem Print integriert ist. Ich habe diesen Teil des Prints einfach abgesägt und ein separates Tiefpassfilter gebaut. Mit versilberten Spulen aus 2mm Cu und Luft-Trimmkondensatoren. Damit liess es sich wunderbar auf geringste Rücklaufdämpfung und Verlust (0.1dB) trimmen.
Damit war die Endstufe nun endlich funktionsfähig. Sie liefert mehr als ein halbes Kilowatt mit über 70% Wirkungsgrad. Biasstrom der Transistoren je 100mA.
Hier die neue Eingangsanpassung mit zwei 10pF SMD Trimmern von Murata. Gleichzeitig wurde die Primärwicklung des Eingangstrafos von 3 auf 2 Windungen reduziert. Mit den beiden Trimmern kann der Eingang auf bestes SWR abgeglichen werden.
Ein Dämpfungsglied am Eingang ist damit nicht notwendig. Mit 4 Watt lässt sich die PA voll aussteuern. Trotzdem habe ich am Eingang noch ein Dämpfungsglied von 3dB eingefügt. So lässt sich die Steuerleistung des Transceivers besser dosieren.
Mit dem Absägen des Tiefpassfilters habe ich natürlich auch die auf der Leiterplatte vorhandene SWR-Schaltung beseitigt. Für mich zurzeit kein Problem. Was mir viel wichtiger und dringender schien, war eine Schutzschaltung gegen eine Übersteuerung (Overdrive). Also eine Schaltung, die die Endstufe vor Zerstörung schützt, sollte ich mal vergessen, die Leistung des Transceivers herunter zu regeln. Trotz 3dB Dämpfungsglied am Eingang würde die PA im schlimmsten Fall immer noch 50W (IC-9700) abbekommen. Das wollte ich nicht riskieren.
Um einen Overdrive blitzartig abzustellen, würde man wohl am besten einen Komparator einsetzen, der einen Thyristor schaltet. Der müsste dann auf irgendeine gescheite Art die Sendeleitung des Transceivers sofort abschalten oder direkt auf die Antenne umleiten. Eine aufwändige Schaltung also. Und für mich zu kompliziert. Ich bevorzuge das KISS-Prinzip.
Meine Overdrive Sicherung besteht aus einem HF-Gleichrichter, einem einzigen Darlington Transistor und einem schnellen Signalrelais. Die Overdrive-Schwelle wird mit einem 100k Poti eingestellt.
Wenn die Schaltung anspricht, wird die Sendeleistung direkt auf die Antenne durchgeschaltet und die 50V Spannung der Endstufe unterbrochen. Somit auch die BIAS-Spannung, die aus den 50V gewonnen werden. Wegen der Verzögerung durch das Relais liegt im Overdrive-Fall für einige Millisekunden die volle Sendeleitung am Eingang der Endstufe. Also 50W nach dem 3dB Dämpfungsglied. Ein "Schönheitsfehler": Doch die Endstufe hat die Tests überstanden. Auch den Wurstfall (worst case). Ab 15W am 3dB Dämpfungsglied schaltete sie zuverlässig und ohne Schaden zu nehmen ab. Hier meine Overdrive-Schutzschaltung:
Der OD-Stop schickt plus 12V direkt auf die Basis eines BD680, eines PNP Darlington Transistors, der (über eine Diode und einen 22k Ohm Widerstand vom IC-9700 gesteuert wird und die S/E-Umschaltung bewerkstelligt. Für einen Reset muss die PA aus- und wieder eingeschaltet werden.
Einfacher geht's nicht mehr.
Hier einen Blick in die Endstufe:
Das Gehäuse besteht aus Platinenmaterial, das mit 3mm Gewindeblöcken zusammengeschraubt wurde. Die meisten anderen Bauteile stammen aus dem Teil meines Fundus, der den Umzug ins Alpental überlebt hat. Platinabschnitte gibt's z.B. bei Reichelt oder Conrad. ATC-Kondensatoren und Murata Trimmer liefert u.a. Mouser. 12.5 Ohm Koaxialkabel ist sehr schwer zu finden. Doch 25 Ohm ist gängig.









Hallo, wie hoch waren am Ende die Kosten komplett mit allen Bausätzen und Teilen die extra beschaft werden mussten, damit der Bausatz zum Erfolg wurde?
AntwortenLöschen73 André
Es gibt doch Software, mit der man Schaltungen simulieren kann. Es wäre interessant zu sehen, wie gut diese Schaltung bei so einer Software abschneiden würde. Dann könnte man auch einfacher optimieren. Vielleicht findet sich jemand, der das kann und macht.
AntwortenLöschenGruß Stefan, DL8SFZ
Ich habe maximal 200 Franken ausgegeben, da ich vieles in meiner Bastelkiste fand. Sonst wären es wohl 400 bis 600 Franken geworden. Am teuersten sind wohl die HF-Relais, von denen das zweite 500W aushalten sollte. Aber man muss ja nicht alles neu kaufen. 73 de Anton
AntwortenLöschenWer passende Koax-Relais in der Bastelkiste hat, kann sich glücklich schätzen. Für 144 MHz lassen sich aber oft billigere Relais einsetzen:
AntwortenLöschenAls Eingangsrelais z.B. das FTR-B3CA012Z von FUJITSU (gibts bei Reichelt für ca. 1 sFr.).
Für das Ausgangsrelais zeigt Goran, YU1CF eine erprobte Variante mit reproduzierbaren Daten:
https://antennas-amplifiers.com/cheap-high-power-50-144-mhz-relay-with-n-connectors/
Für Leistungen < 500 Watt sollte bereits ein Lastrelais - statt 2 parallel geschaltet - reichen.
73 de Franz, HB9KAB
Danke Franz für den Hinweis. Auch W6PQL hat erfolgreich mit "normalen" Relais experimentiert: https://www.w6pql.com/using_inexpensive_relays.htm
AntwortenLöschen73 de Anton
Zum Thema W6PQL, er hat auch einen wirklich brauchbaren Analog Sequenzer im Programm, ein muss für ein vernünftiges Setup! Einzig die Schaltransistoren würde ich durch BC639 ersetzen, dann erreicht man auch 0V Potential. 73, 8YF
AntwortenLöschen